地域の介護と福祉を考える参議院議員の会申入れに同行、処遇改善・物価高対応に「大胆な支援策を」

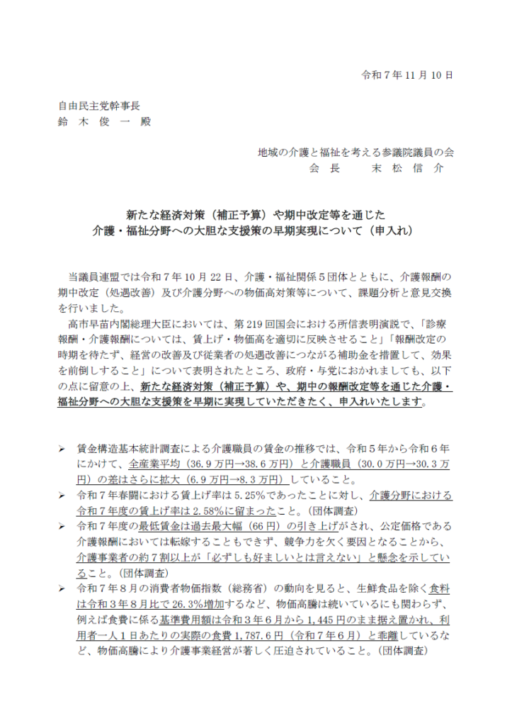
政府が検討している経済対策・補正予算において、医療・介護・障害福祉分野の処遇改善や物価高騰への対応を盛り込む方針が示されています。そのことを踏まえ、11月10日、本会特別顧問である末松信介参議院議員、大家敏志参議院議員が主宰する「地域の介護と福祉を考える参議院議員の会」による申入れが行われました。

ここでは、本会はじめ5つの介護関係団体が同行の上で、自由民主党の鈴木俊一幹事長に面会し、「新たな経済対策(補正予算)や期中改定等を通じた介護・福祉分野への大胆な支援策の早期実現について」とする申入れ書を手交。▽全産業平均と介護職員の賃金格差がさらに拡がっていること、▽令和7年春闘における賃上げ率に対し、介護分野の賃上げ率が大きく低い現状にあること、▽最低賃金の過去最大幅の引き上げがされたことに対し、約7割の介護事業者が懸念を示している状況であること、▽物価高騰により介護事業経営が著しく圧迫されていること等の問題意識をもとに、「新たな経済対策(補正予算)や、期中の報酬改定等を通じた介護・福祉分野への大胆な支援策を早期に実現していただきたい」と求めました。

鈴木幹事長は申入れを受けて、「この国になくてはならないエッセンシャルワーカーの皆さまを支えていけるよう、党としてしっかりと経済対策に取り組んでいきたい」と発言。本会としても、少しでも良い結果を引き出すことができるよう、取り組みを進めてまいります。
なお、今回の申入れについて、「介護ニュースJoint」(11月10日付)にて取り上げていただいております。ぜひご覧ください。
〇自民議連、介護・福祉現場への大胆な支援策を要請 経済対策の駆け引き本格化(介護ニュースJoint 2025年11月10日)






